
本报记者吴晓璐
6月21日,为加强从事证券服务业务的资产评估机构(以下简称“证券评估机构”)监管,财政部和证监会对《资产评估机构从事证券服务业务备案办法》(简称《办法》)进行修订,研究起草了《办法(征求意见稿)》,向社会公开征求意见。
据记者了解,此次修订坚持问题导向,集中解决未备案执业、违规提供报告、超出胜任能力执业等关键突出问题;全面从严监管,把紧备案入口、强化持续监管、畅通备案出口,通过严格备案管理穿透证券评估业务监管全过程,提升资产评估机构服务资本市场的质量和能力。
速览要点:
1.截至2023年底,共有证券评估机构281家,较备案制改革前的69家增长了307%。
2.禁止未备案执业。
3.明确备案管理要求。对资产评估机构设置了涵盖内部管理、质量管理、诚信情况等九个方面的备案要求,要求机构具备与证券评估业务相匹配的专业胜任能力、质量管理能力、风险应对能力等。
4.鼓励资产评估师人数超过40人。
5.明确现场核验方式。首次备案应当进行现场核验。
6.建立备案退出机制。
首都经济贸易大学财政税务学院副院长陈蕾对《证券日报》记者表示,以严监管推动证券评估机构高质量发展,充分发挥其价值发现、价值判断和价值评估的功能,当好资本市场“看门人”,有助于提高上市公司财务信披质量,为企业可持续、高质量发展提供帮助,进一步助力资本市场高质量发展。
全面加强监管
督促评估机构当好“看门人”
1993年以来,资产评估机构从事证券评估业务实行行政审批,为资本市场发展提供了有力的专业支持。2020年3月份实施的新证券法将资产评估机构等证券服务机构从事证券业务从行政审批改为备案管理。备案制改革后,证券评估机构数量迅速增长,规模不断扩大。权威数据显示,截至2023年底,共有证券评估机构281家,较备案制改革前的69家增长了307%。
但是,随着证券评估机构数量成倍增长,质量良莠不齐,市场竞争日趋激烈,《办法》暴露出许多问题,难以满足市场、行业、监管部门等对防范资本市场风险,维护证券服务市场秩序的需要。
今年5月份,财政部披露了2023年度资产评估行业联合检查情况。2023年,财政部监督评价局会同中评协组织10家财政部监管局,对15家备案从事证券服务业务的资产评估机构开展了执业质量检查。检查发现,15家机构在执业质量、内部治理、质量控制和专业胜任能力等方面存在突出问题,财政部对4家证券评估机构及7名资产评估师作出行政处罚,中评协对6家证券评估机构及18名资产评估师作出行业自律惩戒。
近年来,党中央对全面加强监管提出更高要求。2024年4月份发布的新“国九条”提出,进一步压实发行人第一责任和中介机构“看门人”责任,建立中介机构“黑名单”制度等。
在此背景下,监管部门修订《办法》,以集中解决行业关键突出问题,从入口端、持续监管和出口端全面加强监管,提升证券评估业务整体质量,发挥中介机构“看门人”作用。
把好“入口关”
夯实行业高质量发展基础
在备案入口端,此次修订从三方面加强监管。一是禁止未备案执业。明确未按规定备案的资产评估机构出具的报告,不得用于证券业务活动,严禁未备案机构在资本市场“无照驾驶”。
此前,《办法》对未备案执业限制不明确,且备案要求设置在资产评估机构承接首单证券业务后,大量未备案机构利用规则空间在资本市场“无照驾驶”,给资本市场信息披露质量、证券评估市场秩序带来较高风险。
陈蕾表示,禁止未备案执业,只有达到备案要求的资产评估机构才能从事证券服务业务,就意味着只有专业胜任能力强、有技术优势的“潜力股”才能踏入这一领域,有利于守好“第一道防线”。
二是明确备案管理要求。此次修订对资产评估机构设置了涵盖内部管理、质量管理、诚信情况等九个方面的备案要求,要求机构具备与证券评估业务相匹配的专业胜任能力、质量管理能力、风险应对能力等,更好保护资本市场投资者利益。
“这九个方面的要求,都是证券评估机构执业的基本要求。”业内人士对《证券日报》记者表示。
其中,在执业人员方面,征求意见稿提出,“鼓励资产评估师人数超过40人”。此前在审批制下,评估机构申请证券评估资格也有人员数量的要求。2008年发布的《财政部证监会关于从事证券期货相关业务的资产评估机构有关管理问题的通知》中要求申请证券评估资格的评估机构“具有不少于30名注册资产评估师。”
据记者了解,此次征求意见稿鼓励资产评估师人数超过40人,并非备案的硬性条件,富华优配“小而精”的评估机构也受欢迎。不将人数设为备案关卡,是行政许可和备案管理的根本区别。
虽然人数不是硬性要求,但在行业人士看来,也有一定导向作用。北京天健兴业资产评估有限公司董事长孙建民对《证券日报》记者表示,“鼓励资产评估师人数超过40人”理论上不是硬性规定,但有了具体的数字,也就有了标杆,导向作用明显,久而久之,市场也会形成一个无形门槛。
三是明确现场核验方式。在衔接备案要求、进一步提升备案材料的基础上,增加现场核验等备案材料审核方式,监管力度显著加大。征求意见稿明确提出,“首次备案应当进行现场核验。”
“现场核验不同于书面核验,不再是就材料审材料,这对于那些光有纸面制度、流程,但实际操作中并没有有效执行的机构来讲,很难通过现场核验这关。”孙建民表示。
整体来看,北京晟明资产评估有限公司董事长丛朝日对《证券日报》记者表示,此次修订后看似备案要求更严,实则夯实了评估行业高质量发展的基础。证券市场是评估行业的主战场之一,此次修订从九个方面明确备案管理要求且明确现场核验,防止弄虚作假,从根本上保证了进入证券市场的是有一定规模、实力及服务能力的评估机构。
畅通出口端
完善“能进能出”机制
此次修订还增加了备案注销机制,畅通出口端。明确依法终止营业、自行申请注销、虚假骗取备案、未持续满足备案条件且整改不到位等注销条款,推动不合规机构出清,同时设置再次备案要求,完善证券评估机构“能进能出”机制。
此前,由于备案注销机制不完善,许多开展首单业务后未再从事证券评估业务的“僵尸机构”、出现重大行政、刑事处罚的“问题机构”,乃至主动要求取消备案的机构都无法退出,给资本市场高质量发展、规范证券评估市场秩序带来隐患。
业内人士认为,此次增加备案注销机制后,预计未来将有一批评估机构“出局”。在孙建民看来,此次《办法》修订后,将会起到净化行业的作用,真正把不符合要求的机构驱逐出行业,让资产评估产能与市场需求保持良性互动,推动行业健康高质量发展。
陈蕾认为,对于资产评估行业来说,一方面,“有为才有位”,良性竞争的市场环境有利于提高证券评估机构专业胜任能力和服务质量;另一方面,在严格监管、有序竞争的条件下,证券评估机构将切身感受到责任与压力,更加尽心尽力完成本职工作,有利于降低资产评估机构和评估人员的执业风险。
此次《办法》修订,将对证券评估行业发展产生深远影响。孙建民表示,证券评估市场是整个评估市场的标杆性市场,此次修订预计会对评估行业带来四方面变化:首先,一部分不具备证券市场服务能力的机构或主动或被迫退出证券评估行业;其次,退出机构所释放的市场和高素质人才,有可能会重新回流优质机构,或者促进行业的深度整合,回归做优做强的轨道;再次,随着证券业评估机构数量重回合理区间,相信无序竞争的乱象将得到遏制,将使机构有能力吸引更优质人才以及构建更加完善的质控体系;最后,此次修订进一步对机构提出信息化建设的要求,也必将推动行业对数字化转型和智能化升级,为资本市场的高质量发展作出贡献。
陈蕾表示,严监管下,资产评估行业势必在证券服务业务的执业质量、人才建设、行业治理等方面取得重要进展。资产评估机构和评估专业人员将更加重视评估业务的执业质量,风险防范意识进一步提升,评估机构有望进入良性、有序的市场竞争环境,机构之间通过提高自身服务质量实现公平竞争,同时增强社会责任感与使命感。
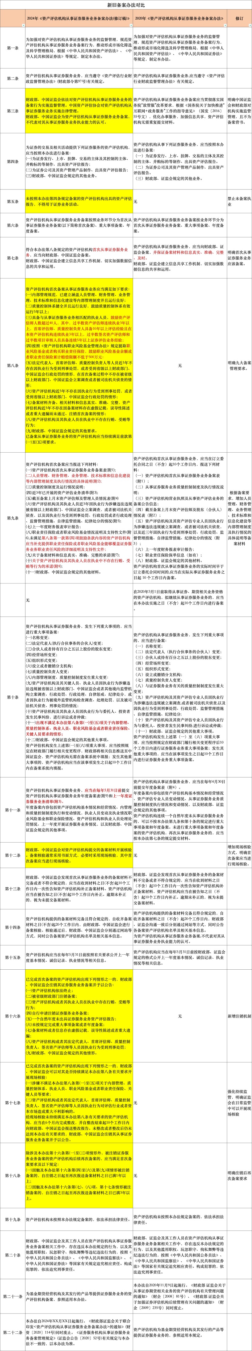
附:新旧备案办法对比

制表:吴晓璐
文章为作者独立观点,不代表富华优配观点